linslot
Hardware Aufbau
Die
Hardware ist aufbauend auf dem Arduino (ein Experimentier-Board mit dem
ATmega168 µController) entstanden. Hierbei wurde schnell klar, dass die
damit von hause aus zur
Verfügung stehenden 14 Ein-/Ausgänge nicht genügen werden. Sofern man
nicht auf Features wie die externe Ampel, Tankfunktion etc. verzichten
möchte, daher muss hier eine Erweiterung her. Dies lässt sich mithilfe
des recht schnellen SPI Busses des ATmega und ein paar Schieberegistern
auch leicht bewerkstelligen.
Arduino
Der Arduino ist fertig aufgebaut über diversen Internet Shops für ca. 26€ zu haben:

Platine 1 Version a
Mit
der Schaltung auf der ersten Erweiterungs-Platine werden die
Ein-/Ausgänge durch Schieberegister erweitert, so kommen weitere 16
Ein- sowie 16 Ausgänge hinzu, dabei werden nur 4 digitale
IO-Leitungen des ATmega verwendet.
Schaltung Platine 1 Version a:

Layout der Platine 1 Version a:

Da
eine zweiseitige Platine mit reichlich Durchkontaktierungen, schmalen
und engen Leiterbahnen nur sehr schwierig selber zu ätzen ist habe ich
sie bei Conrad fertigen lassen, das kostete zwar knapp 40€ hat sich
aber gelohnt. Nach 9 Tagen hatte ich eine wirklich gute
Platine in der Hand.

Nun noch bestücken und testen ...

Hier erkennt man die Pfostenfeldsetcker zum aufstecken des Arduino recht gut:

Mit aufgestecktem Arduino:

Eine neuere Version (b) der Platine 1 ist hier beschrieben.
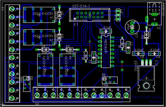
Platine 2
Hierauf sind die Relais zur Bahnstromabschaltung und die Bauteile zur Ansteuerung der Ghostcars untergebracht.

Layout:

Diese ließ sich recht einfach selber ätzen, hier fertig bestückt mit allem was für zwei Spuren und Ghostcar benötigt wird:

Das
der Widerstand und der Kondensator (rechts vom IC) über Kreuz eingebaut
sind ist keine Absicht ;) Der Fehler ist im aktuellen Layout
bereits behoben.
Stücklisten
Steckerbelegungen der Platinen.
Layout mit Arduino
Layout Platine 2